最近这个魔兽版的热血传奇也是非常的火爆,今天也是跟大家做一期超详细的新手起步攻略,这里先跟大家说一下,《魔兽传奇》是个长期服,建议做好长期肝的准备,如果你是只玩几天的,可以直接删除游戏。
进服第一件事种族与职业选择,不论你是豹子头还是万元大佬建议部落兽人法师开局,后期魔兽装备成型后可凭喜好选择种族职业。
天赋专精建议:专精全点进攻系1点专精+2点智力
天赋第一层点2点 前期精通低顺序点满5层即可,后期精通高的时候洗掉天赋优先点满最下层天赋
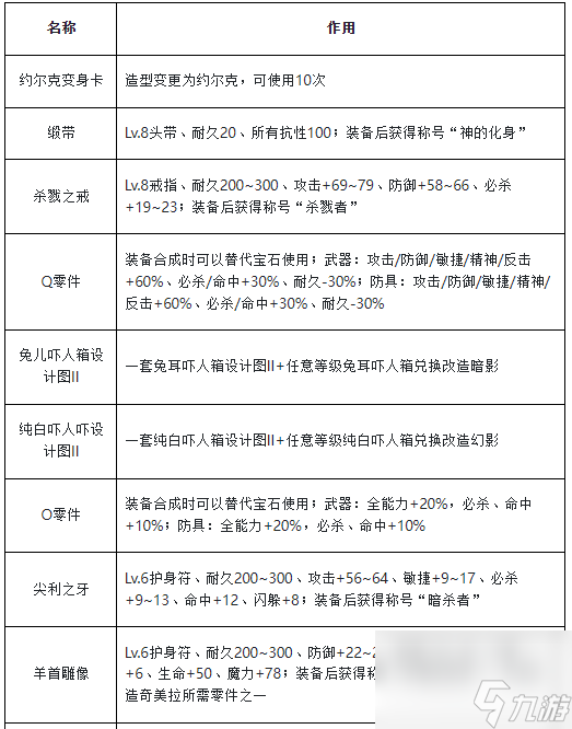
魔兽装备的合成公式参考魔兽装备合成表,按照所需材料计划存放仓库,多余材料可直接回收。
魔兽装备掉落,成就怪任务怪请下载群文件 魔兽装备掉落表。
荣誉奖章参加战场获得,强化石回收时装技能书获得,精炼石回收魔兽神石获得,橙色的魔兽神石可以在3大陆三合一随机换成其他神石。
展开全文
法师的 彗星风暴 很好用哟!~~~~~
起手根据左上角主线做任务,
前期需要关注仙品或神品装备,
出现自己需要的属性可在NPC装备开启神秘属性使用装备鉴定卡开孔镶嵌宝石
后激活。一大陆资源有限,只留1-2颗宝石能激活属性的装备。主线途中小怪与boss均有几率掉落橙色装备,橙色装备属性一般高于神品,并能多余橙色装备可以回收凯旋纹章(找军需官抽50的出好东西)。主线过程中如有找不到的怪可以进入相应副本寻找,如骷髅精灵可在普通怒焰裂谷中找到

。任务途中打到本职业技能书各留45本以待后续升级技能用,

死亡之力是升级神技,新区价值较高。
要时刻留意成就栏收集物品
里面的收集神品!!!
在主线任务同时注意看左边成就栏,这里建议能做的成就尽快做,本服成就增加爆率,100成就=0.1爆率,能进一步增加效率,土豪玩家建议直接提满
。成就点对0充玩家至关重要
,进各大陆均需要相应成就。后期0充玩家一样能将成就点满。
当等级一大陆需长期保留装备为
。
2大陆开放后,
可以通过此处进入第二大陆,初入二大陆建议还是跟着主线走,做完主线团队征战后可不做主线任务,期间打的装备除了2大陆橙装,保留
两套不同的戒指护腕两件套,
腰带鞋子两件套。经验装备成型后即可返回一大陆刷
升级,肝帝一天可以升到90级。优先将等级刷到100级有十万血量的加成。
未经允许不得转载:魔力宝贝私服发布网 » 魔力宝贝私服如何通过副本获取稀有装备全攻略
全部评论(0)